您现在的位置是:首页 > 学术成果
5W字讲透:初阶B端产品经理工具包(下)建议收藏
研思启迪坊
2025-11-22【学术成果】211人已围观
简介六、产品实施工具6.1实施规划工具:行事历为什么已经有了项目计划,我们在实施环节还要另外创建行事历?项目计划规划了关键任务的起止时间,行事历细化了关键任务,追溯到一个个子项的筹备及完成情况。行事历是项目计划的补充,在最终项目文档汇总时,行事历可以以附件的形式附在项目计划。那么如何撰写行事历?以某仓库...

六、产品实施工具6.1实施规划工具:行事历
为什么已经有了项目计划,我们在实施环节还要另外创建行事历?
项目计划规划了关键任务的起止时间,行事历细化了关键任务,追溯到一个个子项的筹备及完成情况。
行事历是项目计划的补充,在最终项目文档汇总时,行事历可以以附件的形式附在项目计划。
那么如何撰写行事历?
以某仓库管理系统(WMS)项目的行事历为例:
STEP1:根据项目计划,提取与实施相关的关键任务。
确认硬件情况(2024/10/08-2024/10/12)。
软件功能确认(2024/10/08-2024/10/12)。
基础信息整理(正式测试环境)(2024/10/08-2024/10/12)。
基础信息录入(测试)环境(2024/10/14-2024/10/20)。
基础信息录入(正式)环境(2024/10/20-2024/10/20)。
关键用户培训(2024/10/14-2024/10/20)。
用户UAT测试(2024/10/14-2024/10/20)。
现场准备(2024/10/21-2024/11/01)。
STEP2:根据提取到的与实施相关的关键任务,进一步细化子任务,写明责任方、责任人、支持人员(系统人员)、开始日期完成日期、状态、备注。
以确认硬件情况(2024/10/08-2024/10/12)为例,它的子任务有确认网络设备、确认扫描投入、确认网络连通性,以此类推。
STEP3:重复步骤,汇总所有与实施相关的子任务,即可得到下述行事历:

表格20某仓库管理系统WMS实施阶段行事历
6.2实施落地工具:基础数据收集表为什么B端产品经理需要熟悉制作基础数据收集表?
因为它可以有效帮助提升和用户/客户地沟通效率。基础数据收集表,可以在下述节点帮助我们推进工作:
在测试阶段获取基础数据,帮助系统测试进行回归测试
在实施阶段快速完成基础数据收集与验证
那么怎么制作基础数据收集表?
以某仓库管理系统(WMS)项目的数据收集表为例:
STEP1:根据系统情况,列明所有需要收集的基础信息

表格21某仓库管理系统WMS基础信息清单
STEP2:将上述信息粘贴到Excel中,作为目录页,增加具体的基础信息明细sheet。

图片67增加具体的基础信息明细sheet
STEP3:然后就目录页的“信息类型”列的字段增补超链接,关联到“本文档中的位置”。

图片68增补超链接
重复STEP3的操作,我们就完成了基础信息收集表的创建。
在与客户/用户的沟通中,可以以EXCEL作为基础数据讨论的依据,提升沟通效率。此外,通过对这个数据的分析,便于我们发现项目字段超长、特殊字符等情况。
6.3实施培训工具:操作手册B端产品经理为什么要重视操作手册?
操作手册桥接着开发测试阶段和实施阶段,是实施培训的基础。
此外,根据对9个WMS、OMS项目为期一年的追踪复盘,40%的运维问题最终会被归类为培训问题。物流作为一个人员流动性高的行业,需要频繁的新员工的培训,如果物流系统操作手册不够细致清晰,将显著增加运维人员的工作压力。
那么操作手册应该如何撰写?
STEP1:首先需要明确培训手册的受众
以WMS为例,不是所有的用户,都有WMS的全部权限;也不是所有的用户,都需要知晓WMS的具体操作。所以在撰写培训手册之前,要考虑好是面向谁写的操作手册。
在常规地划分中,我们可以按照项目划分版本,例如:XX系统操作手册_XX项目版_V1_20241203;我们也可以按照受众划分,例如:XX系统操作手册_Vor版_V1_20241203;我们还有可能按照最终用途划分,例如:XX系统操作手册_售前版_V1_20241203。
STEP2:在每次更新前,先维护好更新版本号,方便溯源

表格22操作手册版本更新示例
STEP3:在具体模块的操作指引前,需要列明每个功能的应用场景及限制。
举例:在此项目中,所有的物料主数据都从SAP同步,SKU管理中的编辑及新增权限需要在权限控制中移除。
STEP4:列明访问路径及变更方式,如果是基础数据,则需要为用户列明哪些字段是必填字段,哪些是非必填字段。
以某WMS的货主信息维护操作指引为例:
货主数据字典:

表格23某项目货主数据填写指引
STEP4:插入合适的功能页面配图,圈出需要操作的按钮,以STEP1、STEP2……的次序引导用户一步步完成操作。
以上,重复上述操作,我们就能完成操作手册的撰写。
6.4实施培训工具:培训计划B端产品经理为什么要重视培训计划?
首先,需要强调的是,“培训计划”是软件实施流程合规的重要归档信息,在审计环节,会由审计人员查验,如果我们的系统想要获得认证,同样有可能被抽检到培训计划(含培训记录)。
其次,“培训计划”帮助产品经理有序的规划培训内容、明确培训对象、确定培训时间,提升培训事宜的沟通效率。
最后,“培训计划”中囊括的培训记录,结合培训后上报的运维问题,能够帮助我们复盘培训效果。
那么培训计划应该如何撰写?
STEP1:列明培训计划需要包含的内容标题。
常见的培训计划,需要包含序号、所属业务流程、相关资料、培训日期、培训人/答疑人、培训对象、培训/答疑目标。
表格24B端产品培训计划模板建议
STEP2:按照不同的业务流程,完善培训计划描述。
表格25某项目培训部分计划
STEP3:重复STEP2的操作,直至完成培训计划初稿。

表格26某WMS项目培训计划
STEP4:与业务沟通敲定培训日期、培训对象。
STEP5:在进行培训时,做好培训签到记录,附在培训计划,做好归档,在项目审计时会用到。

表格27培训签到表模板样例
STEP6:在培训完成后,可以由业务侧管理人员筹备UAT(用户参与测试)。
产品经理此时需要就业务在UAT中提到的问题进行答疑,可以用“UAT问题追溯表”承接此阶段的系统问题及发版情况。

表格28UAT问题追溯表
6.5实施培训验收工具:培训验收考试B端产品经理为什么要重视培训验收考试?
培训验收考试,能帮助我们及时发现用户对系统的理解不当之处,提高用户对培训的重视程度,减少实施环节的问题。
怎么设计培训验收考试?
在培训验收考试里可以设置主观题和客观题两类题目。
主观题可以重点考察用户的实操、用户对运维流程的理解:

表格29培训验收考试主观题举例
客观题可以重点考察用户对系统流程的理解:

表格30培训要收考试客观题举例
七、产品交付阶段工具7.1上线管理工具:版本记录为什么B端产品经理要重视版本记录?
首先,需要强调的是,版本记录是发版流程合规的归档信息,在审计环节,会由审计人员查验,如果我们的系统想要获得认证,同样有可能被抽检到版本记录。
其次,版本记录了产品的发展历程,是可以与团队提升沟通效率的工具。
最后,版本记录能够帮我们追溯版本变化,在遇到运维问题时,可以帮助我们及时确定影响范围,做好应对准备。
那么怎么进行版本记录呢?
STEP1:列明版本记录需要包含的内容标题。
表格31版本记录包含的内容举例
STEP2:在前序文档的基础上,在发版完成后更新新版本信息。
表格32版本记录举例
7.2上线管理工具:上线通知B端产品经理为什么要重视上线通知?
上线通知是进行用户期望管理的主要工具,我们通过上线通知告知关键用户、关联系统新版本信息,能够有效降低发版对用户体验的影响。
如何进行上线通知?
STEP1:列明需要通知到的人,包含上下游关联系统和系统关键用户。邮件发送下述用户,并抄送产研团队。
表格33上线通知用户范围模板
STEP2:列明本次发版是否影响使用,以及具体的发版时间。
例如:本次发版需要停站,预计在凌晨2:00-3:00完成发版,发版期间用户将无法登录系统。
STEP3:列明此发版的内容有哪些,注意,发版内容一定要以动词开头,语句简明(让业务方能够理解)。

表格34发版内容举例模板
STEP4:添加问候语,留下产品团队的联系方式。
例如:Bestorder团队衷心祝愿各位工作顺利,如在发版后有任何疑问,请随时联系我们(邮箱:xxxxx@)。
以上,我们就完成了一次发版通知。
7.3上线管理工具:上线检查清单(Checklist)B端产品经理为什么要重视上线检查清单?
正如我在这本书提到的其他清单一样,上线检查清单的基础功能是避免我们遗漏。不同于其他清单,上线检查清单的还直接作用于产品质量提升,通过上线检查清单,能够帮助我们及时发现BUG,减小影响范围。
需要强调一点,并不是所有的问题都可以在测试环境显现,不能把生产BUG全部归因到测试人员没有认真测试,或单纯的Coding问题。作为一个团队,产品和运维有责任参与到上线后的系统检查,提升产品质量。
如何进行上线检查?
STEP1:撰写上线检查清单。
如果是从0开始准备检查清单,可以请测试帮助,拿到测试的测试用例,在此基础上,区分主业务流程与本次发版内容,整理常态化检查清单和本次检查内容。

表格35上线检查清单模板
STEP2:如果是24h作业的系统,一定要在发版后立即进行检查。
八、售后运维阶段工具8.1问题定位工具:SQLB端产品经理为什么要重视SQL?
SQL能够帮助产品通过数据分析和优化产品设计、定位和确认受影响的数据范围。
使用SQL的注意事项:
1)数据操纵语言(DML)分类如下,常规产品侧不需要用到SELECT外的其他语句。为了避免误操作删库跑路,在向数据库管理员(DBA)申请账号的时候,可以申请只有查询权限的账号

表格36常规数据操纵语言分类
2)市面上存在多种数据库管理系统(Mysql、PostgreSQL、MicrosoftSQLServer、OracleDatabase等),在不同的管理系统中,SQL的语法是有差别的,在学习前,需要先明确学习的SQL类型
3)SQL对大小写不敏感
4)在写SQL的时候要注意语句的性能,尽量不要执行慢查询。在语句执行前,可以用EXPLAIN命令分析SQL查询的执行计划,显示查询的详细信息,包括是否使用了索引、表的连接顺序等
举例:EXPLAINSELECT*FROMtable_nameWHEREcondition;
产品经理常用的SELECT语句如下:

SQLJOIN是我们最常用的联表查询语句,如果不熟悉各种JOIN,可以多看下面的图:

图片69不同的JOIN图解
这本书仅仅列举了常规需要用的到SELECT相关的语句,如果想精进,推荐可以看看《高性能Mysql》这本书。
8.2问题分析工具:问题复盘(PostmortemAnalysis)
B端产品经理为什么要重视问题复盘?
复盘是一种重要的工具,可以帮助产品经理从故障中总结经验教训,为后续思考产品设计提供参考。
如何进行问题复盘?

图片70问题复盘流程
STEP1:在故障发生后的两天内,进行问题回顾。
完整的记录下故障的发生、发现、原因定位、决策、处理、预案执行、回滚、故障解决等的关键人与关键时间点。
STEP2:利用5W1H分析问题产生的Rootcause。

图片71根因分析
WHO:确定受到影响的客户是谁?受影响的系统使用者是谁?
WHEN:确定用户何时会遇到这个问题?
WHERE:确定在什么业务流程中产生这个问题?
WHAT:确定产生了什么样的问题?是什么原因导致的?
HOW:确定怎么样才能解决这个问题?如何决策?如何实施?
STEP3:通过总结,进行故障定性、故障定责及总结本次故障带来的经验教训。
在进行故障定性时,要评估对业务带来的影响(可以用SQL提取影响单据的范围),确认损失及范围。
这样做的好处有:
1.通过故障定性,我们可以划分不同的问题的等级(如P0/P1/P2/P3/P4等级),可以更加有序、科学的进行运维资源的分派。
2.通过故障定性,我们可以跳出故障本身,抽象的看待同级别或者不同级别的故障差异与共性,可以更加系统性的规划解决普世问题。
3.通过故障定性,我们可以识别故障处理中是否有可以优化的点,例如通过同级别故障处理手册规范故障通知、解决流程,以缩短问题处理时间。
STEP4:通过行动,落实故障的处理。
通过SMART法则,提出改进项目:
Specific(具体):目标需要明确具体,清晰地指出我们需要改进、优化的单项、指标是什么。
Measurable(可衡量):目标应该是可以量化的,明确的制定验收标准是什么?
Achievable(可达成):目标应该是现实的,考虑到资源和能力,避免出现一些假大空、无法落地的改进。
Relevant(相关性):目标应与个人或组织的长远愿景和目标保持一致,尽可能避免出现孤立的改进。
Time-bound(时限性):目标应该有明确的截止日期或时间框架,这个时间建议最长不要超过三个月,避免改进流于形式。
仅仅提出改进项目是不够的,接着我们要追溯改进项目:
1.首先,要明确相关改进项的负责人。
负责人可以有多个,但主要负责人有且只能有一个。即这个人需要对这个改进项的落地全权负责。当然,这个负责人的指定也需要在权责对等的基础之上。
2.定期回顾改进状态,规定好回顾时间,回顾后续改进项的状态如何?是在准备?进行中?还是完成?
在完成了改进项后,需要进行改项的关闭。
以上,我们就完成了问题的复盘。
8.3运维需求工具:用户俱乐部(USERCLUB)B端产品经理为什么要重视用户俱乐部(USERCLUB)?
怎么组织USERCLUB?
STEP1:确定系统的关键用户。
和业务部门确认,由业务部门指定对接系统的人员。
STEP2:会前收集关键用户的所有需求。
可以套用4.1的需求清单,请关键用户提前维护其需求,必填字段如下:

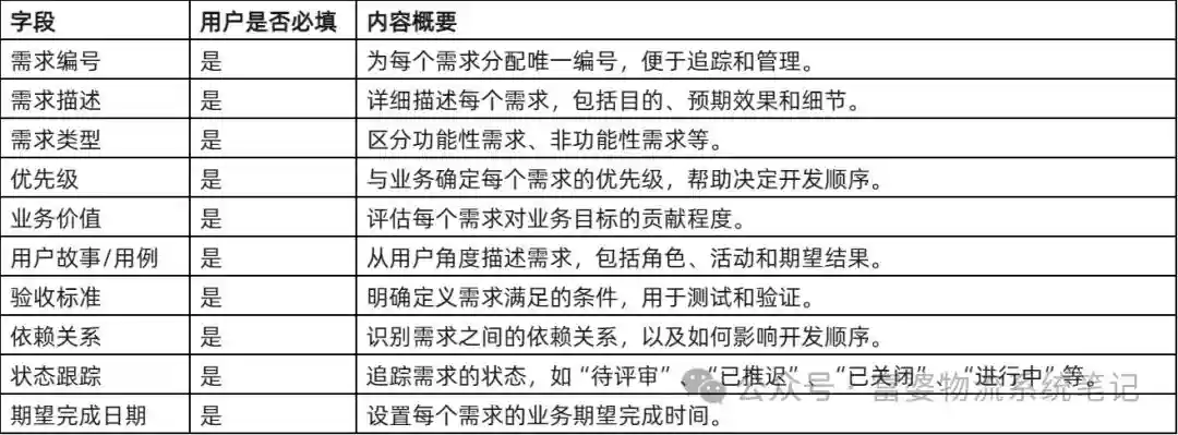
表格37关键用户需求填写表
术语表:

参考文献:
[1]国际物流与货运代理从入门到精通物流管理[M].国际物流与货运代理从入门到精通物流管理,2020.
[2]王伟.电商产品经理:基于人,货,场,内容的产品设计攻略[M].电商产品经理:基于人、货、场、内容的产品设计攻略,2019.
[3]梅芊,黄丹,卢艺.基于MBSE的民用飞机功能架构设计方法[J].北京航空航天大学学报,2019,045(005):1042-1051.
作者:再次拥抱富婆,公众号:富婆物流系统笔记
本文由@再次拥抱富婆原创发布于人人都是产品经理。未经作者许可,禁止转载
题图来自Unsplash,基于CC0协议
该文观点仅代表作者本人,人人都是产品经理平台仅提供信息存储空间服务
很赞哦!(44)